跳到主要內容區
您的瀏覽器不支援JavaScript功能,若網頁功能無法正常使用時,請開啟瀏覽器JavaScript狀態
MENU
Search
漢堡鈕選單
回首頁
網站導覽
登入
:::
快速搜尋
搜尋
首頁
網站導覽
行政單位
教務處
註冊組
學雜費減免及獎助學金申請專區
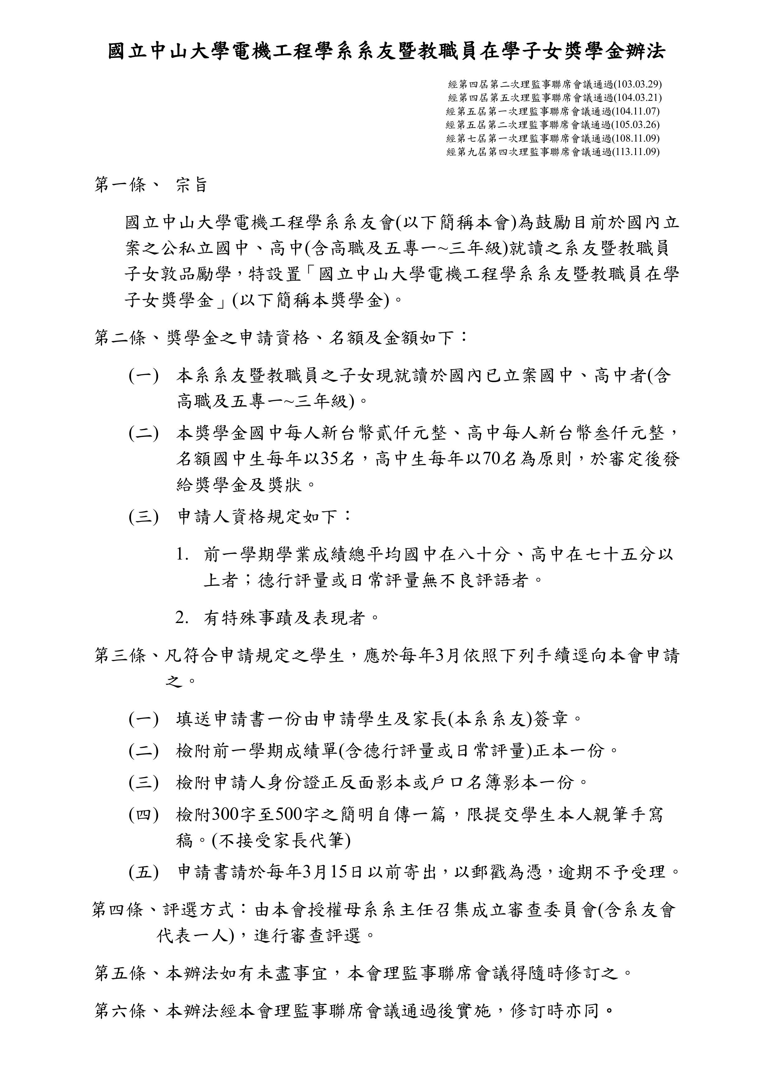
國立中山大學電機工程學系系友暨教職員在學子女獎學金(至115.3.15止)
字體大小調整
小
中
大
您的瀏覽器不支援JavaScript功能,若網頁功能無法正常使用時,請開啟瀏覽器JavaScript狀態
作者 :
註冊組
受理收件日為公告日起至115年3月15日截止,
備妥申請文件彙送電機系系友會,以郵戳為憑,逾期不予受理。
會址:804201高雄市鼓山區蓮海路70號國立中山大學電機工程學系辦公室
中山電機子女獎學金申自傳.pdf
中山電機子女獎學金申請表.pdf
瀏覽數:
友善列印
分享
登入成功
Close (Esc)
Share
Toggle fullscreen
Zoom in/out
Previous (arrow left)
Next (arrow right)